医疗质量
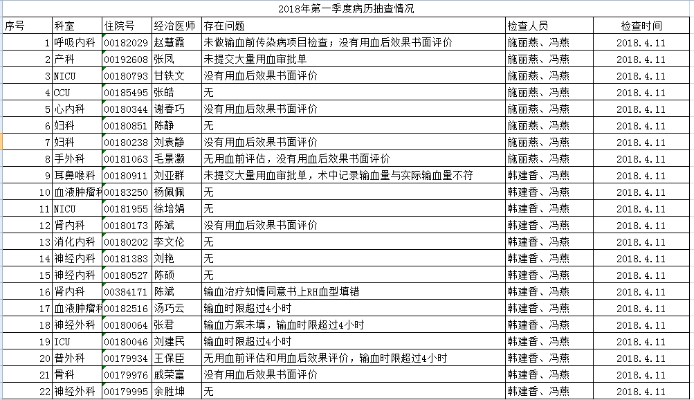
2018年第一季度输血病历检查情况公示
时间:2018-04-13 15:09:08    浏览:

2018年第一季度.png

版权所有:南京同仁医院有限公司
地址:南京市江宁经济技术开发区吉印大道2007号

邮编:211102   预约、咨询热线:400-600-0606 / 025-66989999
备案号:苏ICP备10202488号-1
公安备案号:苏公网安备32011502010009号